电源管理方案
- 机器人头部的加速度传感器(MPU6050)与电源传感器(ADS1115)通过I2C总线共同挂载到主控板(RK3566)。
- 电源管理方案采用
ADS1115获取电压,结合ACS712芯片实现实时电流获取。
文件列表
ads1115_driver.py电源管理芯片的驱动power_manager.py包含电压和实时电流检测,整合内容被封装为PowerManager类,接口:
参数
voltage: 电压,浮点型
参数
current: 电流值
数组
vQueue以及cQueue,分别代表近30次采样内的电压和电流队列
函数
Refresh: 无参数,刷新当前电压和功率信息
iic.py硬件层驱动
电源管理方案
ADS1115介绍
- 两个关键的寄存器地址
数据寄存器0x00以及配置寄存器0x01 - 配置寄存器如下表:



- 其他位为0即可
硬件层设计
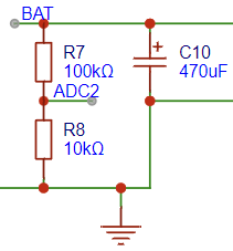
在电路设计层面,使用分压方法感知电压

基于
ACS712芯片感知电流,在5A范围内,其输出电压与电流的关系为:

数据接入ADS1115芯片,以IIC形式传输到控制器

作者:admin 创建时间:2024-03-20 11:41
最后编辑:admin 更新时间:2024-04-22 09:38
最后编辑:admin 更新时间:2024-04-22 09:38